Australian Gold wanted an eCommerce solution that made their suncare products more widely available in the United States. This new platform was to be used to gain direct access to customers, project and promote their brand values and bring their online presence up to speed with other suncare companies.

Role

Lead UX/UI Designer

Contribution

UX · UI · Research · HTML/CSS

Challenge

Create an eCommerce experience that reflected the brand image of a fun, sun-loving, tropical lifestyle.

Showcase great product imagery combined with rich product information, product relationships and customer reviews.

Increase customer trust with seamless product listings, checkouts and returns that went beyond competitors offerings.

alternative

Wireframing

Using competitve analysis from the client, the approach to the eCommerce experience was informed by competitors like Sun Bum and Hawaiian Tropic, but also unrelated brands with innovative, fun and youthful online presences like Urban Decay and Sephora.

Full product listing, checkout and customer center functionality was prototyped, while close cooperation with the business team ensured that a generous returns process was prototyped.

alternative
alternative

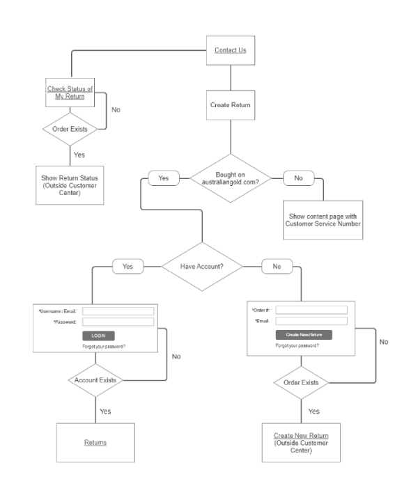
Returns Process Flow

Close cooperation with the business team ensured that a generous returns process was prototyped. Using Walmart and Amazon as inspiration, a process was created that added assurances to customers that they could try products freely and established Australian Golds' competitive presence in the online space.

alternative

Design

A pared back, non intrusive design was implemented to highlight colorful and stylish products.

Showcasing new product lines using the CMS and product groupings like the reef-friendlyl botanical line was a critical aspect of the design brief.

alternative

Site Creation

Using Razor templates, the CMS platform was customised to showcase Australian Golds' excellent brand imagery.

The site was tailored for mobile users and all pages and email interactions created with this in mind.

alternative

Project Evaluation

Design for this project was intentionally minimalist and the platorm CMS capability expanded in order to showcase the high quality imagery and beautifully designed products of the Australian Gold brand. Flexibility in available CMS formats was of key importance in varying the layout of the site content.

Outcomes

Prior to implementing an eCommerce solution, Australian Gold products were only available in the United States at select drugstores and retail outlets. By providing a way for customers to interact directly with the company, Australian Gold was able to establish direct relationships with marketing and email campaigns. Using a powerful CMS to showcase new marketing material and implementing a rigorous SEO practices throughout the site HTML, allowed the brand to become more established.

BACK
footer-frame